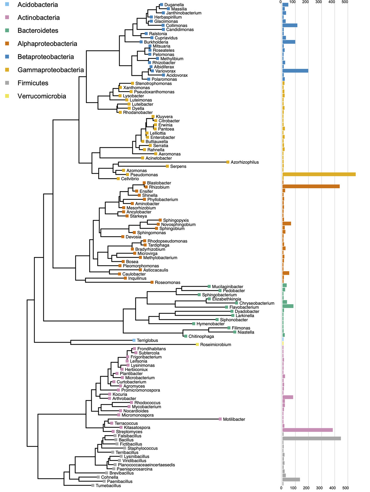
Cultivating the Microbiome of Populus Tree Roots
Bacteria collection opens new directions for research on cottonwoods, poplars, and other trees useful for biofuel and other applications.
Bacteria collection opens new directions for research on cottonwoods, poplars, and other trees useful for biofuel and other applications.
Ecological assembly and source tracking models characterize the initial assembly of the poplar microbiome across plant-associated habitats.
Identification of an enzyme that microbes deploy in the presence of plants leads to discovery of candidate genes involved in root colonization.
An enzyme system frees sulfur from small organic compounds to make a surprising gaseous side product.
In natural soil, predatory bacteria grow faster than their prey.
Soil warming leads to more complex, larger, and more connected networks of microbes in those soils
Molybdenum Limits Microbes’ Ability to Remove Harmful Nitrate from Soil
Microbial cycling of phosphorus through reduction-oxidation reactions is older and more widespread than expected.
Lipids transfer energy and serve as an inter-kingdom communication tool in leaf-cutter ants’ fungal gardens.
A new data pipeline identifies metabolites following heavy isotope labeling.
White-rot fungi use lignin from wood as a source of carbon.
Fires increase the number of fungi when aspen groves regenerate.